经典案例
发布时间:2025-10-13
点击次数:
案情简介:
天津某商品房项目曾吸引多位业主购置,业主们签订购房合同并足额支付款项后,却遭遇开发商资金链断裂,项目彻底停工烂尾,交房承诺沦为泡影。面对“无房入住却需偿还房贷”的困境,业主们明确坚持“退房退款”的核心诉求,多次与开发商、相关部门沟通均无进展,维权陷入僵局。为挽回经济损失,业主们共同委托北京翰汇律师事务所李函哲律师团队介入,希望通过法律途径拿回已付购房款,李函哲律师团队由此开启针对性维权行动。
律师介绍:
李函哲律师
深耕行政诉讼领域多年,经手行政复议、行政诉讼案件总量二百件以上,专业知识扎实,实践经验丰富,法律功底深厚,责任感强,曾就职于北京市京师律师事务所。
擅长领域:行政纠纷、民事纠纷。
执业理念:一点浩然气,千里快哉风。做一个有温度的法律人!
案件难点:
1. 诉求一致性维护难,与政策导向存在差异:市政府推动的“房源置换”政策虽为烂尾项目化解提供路径,但本案业主集体坚持“退房退款”,需在政策框架下单独争取退款路径,避免因整体政策倾向影响个案维权进度。
2. 开发商偿债能力存疑,退款资金无明确来源:烂尾项目开发商已陷入经营困境,初期调查未发现其名下有可直接用于退款的足额资产,业主“退房退款”诉求面临“赢了官司却拿不到钱”的执行风险,如何锁定可用于清偿的资金成为核心难题。
3. 维权路径选择复杂,行政与民事衔接需精准:若仅依赖行政沟通,需等待管委会专班完成置换工作后再推进退款,周期漫长;若直接启动民事诉讼,需先明确开发商可执行财产,否则判决可能沦为“法律白条”,路径选择的精准性直接决定维权效果。
承办亮点:
李函哲律师团队围绕“锁定资金+精准选路”制定策略,以行政诉讼为铺垫,民事诉讼为核心,实现维权突破:
行政诉讼“以打促谈”,锁定退款资金线索:律师团队率先启动行政诉讼,以“行政机关未充分保障业主退款诉求”为由,推动与管委会专班的深度沟通。过程中意外获悉:开发商有近 3000 万元工程款被天津某法院依法查封,且行政机关计划用该笔款项优先解决“退房退款” 诉求——这一关键线索,为后续民事诉讼回款奠定基础。
转向民事诉讼,将超级抵押权写入判决:明确资金线索后,律师团队迅速调整策略,为业主启动民事诉讼,核心聚焦“超级抵押权”的主张:依据《最高人民法院关于审理商品房买卖合同纠纷案件适用法律若干问题的解释》(2023)法释1号中“商品房消费者优先权”规定,主张业主的购房款债权优先于普通债权受偿,并提交证据证明该笔3000万元查封工程款的性质与归属,最终成功推动法院将“超级抵押权”明确写入判决,为后续执行回款提供法律保障。
高效推进获认可,形成批量维权效应:律师团队在民事诉讼中高效推进,远快于同类案件周期。管委会专班看到本案维权效率后,主动将其他未委托律师的业主介绍至律所,新委托案件同样快速推进,形成“个案突破—批量跟进”的良性维权效应。
案件结果:
本案通过“行政诉讼探路 + 民事诉讼攻坚”,取得显著维权成果:
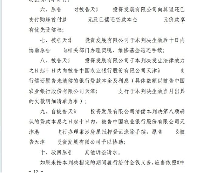
委托业主案件全落地:首批委托的业主已全部完成庭审,其中部分业主已收到胜诉判决,且判决明确超级抵押权优先受偿权,目前律师团队正持续对接执行法院,推动回款。
批量维权效应显现:管委会介绍的新委托业主案件已全部开完庭,1件已出具胜诉判决,预计可实现“判决一批、执行一批、回款一批”的有序推进。
价值总结:
本案证明,面对烂尾项目化解政策,业主应坚持自身核心诉求,同时选择具备“行政+民事”跨领域能力的律师团队——通过行政诉讼获取关键信息,民事诉讼锁定权益,才能避免在政策框架下被动接受非理想方案。
